欢迎访问康莱拓试验设备(苏州)有限公司官网
业务电话
15962643842
15962622894
公司固话
0512-36800795
网站首页
关于康莱拓
产品中心
步入式恒温恒湿试验箱
砂尘试验箱
冷热冲击箱
盐水喷雾试验箱
高低温试验箱
高温试验箱
恒温恒湿测试箱
柔性屏弯曲测试机
双柱拉力试验机
新能源系列
温度箱系列
老化箱系列
IP防护系列
非标定制试验箱
合作客户
解决方案
汽车行业解决方案
航空航天行业解决方案
电子行业解决方案
行业资讯
公司新闻
行业新闻
技术问答
联系我们
联系我们列表
产品中心
首页 >
产品中心
>
步入式恒温恒湿试验箱
步入式恒温恒湿试验箱
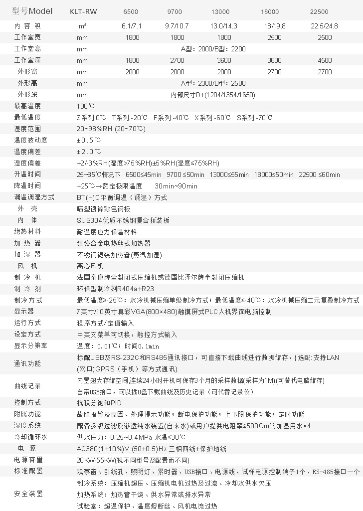
产品名称:步入式试验室适用行业:航空、航天、军工、科研、质检、电工、电子、汽车、材料、化工、通讯、机械、家电、零部件、新能源产品用
联系我们
产品名称:步入式试验室
适用行业:航空、航天、军工、科研、质检、电工、电子、汽车、材料、化工、通讯、机械、家电、零部件、新能源
产品用途:步入式高低温试验室是航空、汽车、家电、科研等领域必备的测试设备,用于测试和确定电工、电子及其他产品及材料进行高温、低温或恒定试验的温度环境变化后的参数及性能。